在中国流通了14年之久的双标卡,曾是一代外贸、留学人的特殊记忆。
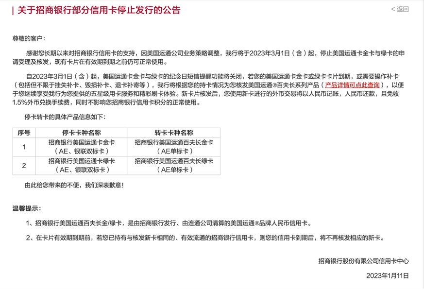
“您好!因美国运通公司业务调整,您的美国运通卡(AE、银联双标卡)将在卡片到期后停用,后续将根据您的持卡情况为您转发美国运通百夫长卡(AE单标卡)。”近日,不少银行客户收到了美国运通卡(AE、银联双标卡)到期停运的通知。
早在2016年11月,央行召开关于外币单标卡及双标卡的发行管理会议,暂停双标卡的发行,并确定存量双标卡到期后将转为单标卡。
据第一财经记者梳理,此前双标卡的期限一般在3~5年,这也意味着如果以2017年作为初始点来看,到2023年,最后一批既可选择用银联、也可选择用VISA、MasterCard或AE的双标卡将迎来到期的“最后通牒”。
在中国流通了14年之久的双标卡,曾是一代外贸、留学人的特殊记忆。暂停双标卡的背后,是中国银行卡清算市场的逐渐打开。
双标卡到期倒计时
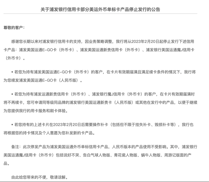
事实上,从2023年初开始,招商银行、浦发银行等就开始密集发布双标卡停止发放及转卡的相关公告。


招商银行对此回应称,该行和美国运通的合作一切如常,上述短信主要是就到期换卡续卡给客户做个提示。此前,美国运通进入中国开展清算业务后,新发行人民币结算的芯片卡,用以替代原来的磁条卡,芯片卡比磁条卡更安全。招行则应美国运通要求,在客户的卡片有效期到期后,换发新版的人民币结算的芯片卡。
“这次发短信也是给过往有美元消费经历的客户提示,未来在使用新版芯片美国运通卡时,将采用人民币结算。”招行相关人士回应称。
“之前的双标信用卡是磁条卡,比较容易被盗刷,从安全性来说不如换卡后的芯片卡。”招商银行一位从事相关业务10年的客户经理介绍称,近期应该是最后一批存量的双标卡业务即将到期,到期后都将陆续转为单标卡。
“双标双币到单标人民币卡,其实只是方便了一卡在中国境内可以直接清算人民币,对用户来说,手续费没有变化。境外使用也与之前无任何差别,新的人民币单标卡还免了双标卡收取的1.5%外币转换费。”连通(杭州)技术服务有限公司(下称“连通公司”)方面介绍称,现在转成由连通公司与银行合作发行的美国运通品牌人民币卡(单标卡),境内境外、线上线下都能一张卡轻松使用,人民币刷,人民币还。
“双标卡”的前世今生
双标卡在国内通常通过银联结算网络,以人民币为结算货币进行支付,在境外则可以使用双标卡标识指定的国际银行卡组织的结算网络,以外币为结算货币进行支付。
曾经风光无两的背后,这种同时拥有“中国银联+境外卡组织”的双标卡也被业界看做是“畸形儿”
按照国际惯例,一张卡只能归属于一个银行卡组织,并由该卡组织负责转接清算。有业内人士指出,双标卡是在中国银行市场尚未开放时的“权宜之计”。一张信用卡上同时带有银联+VISA或银联+MasterCard的标识,被称为双标卡,单标卡则是一卡一标。
“此前,银联在境外没有支付清算通道和基础设施,境外发卡机构也无法在中国直接开展业务。在这种背景下,出现了双标卡。”招联金融首席研究员董希淼称。
双标卡的卡号大多以“3”、“4”或“5”开头,并不是以银联的BIN号“62”开头。这就意味着,双标卡真正意义上的知识产权和归属权并不是中国银联,而是国际卡组织。
随着我国银行卡清算市场准入相关政策的出台,双标识银行卡也逐渐淡出市场。根据《国务院关于实施银行卡清算机构准入管理的决定》规定,银行卡清算机构开展银行卡清算业务,应当使用其自有的或者出资人所有的银行卡清算品牌。根据2016年《银行卡清算机构管理办法》第二十二条规定,境外银行卡清算机构与境内银行卡清算机构合作授权发行银行卡的,应当采用境内银行卡清算机构的发卡行标识代码(BIN号)。2016年11月,央行召开关于外币单标卡及双标卡的发行管理会议,决定未来将暂停双标卡的发行,而到期的双标卡也将变为单标卡。
暂停双标卡背后
事实上,自2016年暂停“双标卡”后,中国银行卡清算市场逐渐打开,新的产品也应运而生。
2016年12月,十四部门印发《关于促进银行卡清算市场健康发展的意见》,放开银行卡清算牌照申请。2017年5月,中美在金融服务领域达成多个共识,其中包括美国支付服务商可以在中国申请业务许可证事宜。同年7月,央行发布《银行卡清算机构准入服务指南》。
2020年6月,央行向连通公司核发银行卡清算业务许可证,这是继中国银联之后,中国第二张银行卡清算牌照,也是我国首张授予合资机构的银行卡清算牌照。连通公司是由美国运通与连连支付合资成立的银行卡清算机构,其银行卡清算网络能处理美国运通品牌银行卡在中国境内线上线下的支付交易,并能支持在国内主流移动支付平台绑卡交易。
连通方面对第一财经记者表示,在2020年6月获得银行卡清算业务许可证后,连通目前已经和国内22家主流发卡银行合作推出了近百款美国运通品牌人民币信用卡和借记卡产品。
产品“接力棒”传递到发卡方银行手上,以人民币入账和结算,主打一“芯”双用的单标信用卡模式兴起。以招商银行为例,2020年8月,招商银行推出“美国运通百夫长绿卡”和“招商银行美国运通百夫长金卡”,主打一“芯”两用,该产品宣传介绍中指出,在一张芯片卡同时符合境内外芯片技术标准,不仅可以实现过往双币卡的境内外支付功能,同时还具有更高的交易安全性。同时,均以人民币结算和入账,且免收1.5%外币兑换手续费。
在产品运作模式上,连通方面表示,美国运通在海外自发卡市场(如美国、英国、日本、中国香港等)均为独立发卡和独立收单,即集发卡、收单和清结算于一身的“闭环模式”。在中国境内,由于只有清算牌照,是以清算网络的身份联手境内的发卡、收单、移动支付方共同开展业务。
2020年2月,由万事达和网联合资设立的万事网联信息技术(北京)有限公司(下称“万事网联”)获批筹建。这意味着,万事网联成为继连通公司之后,第二家获准筹备的中外合资银行卡清算机构。
从双标卡到单标卡转变的背后,反映了金融市场怎么样的变化?中国社科院金融所支付清算研究中心特邀研究员赵鹞在此前的文章中指出,银行卡清算市场的开放,是开放了零售支付服务市场,意味着中国金融服务的开放程度达到了较高层次。更多国际一流金融机构进入中国市场后,国内金融机构将面临更高水平的竞争。这种多元主体间的竞争,会促进金融机构不断提升自身服务水平,国内消费者就能得到更有品质的金融服务。
发表评论